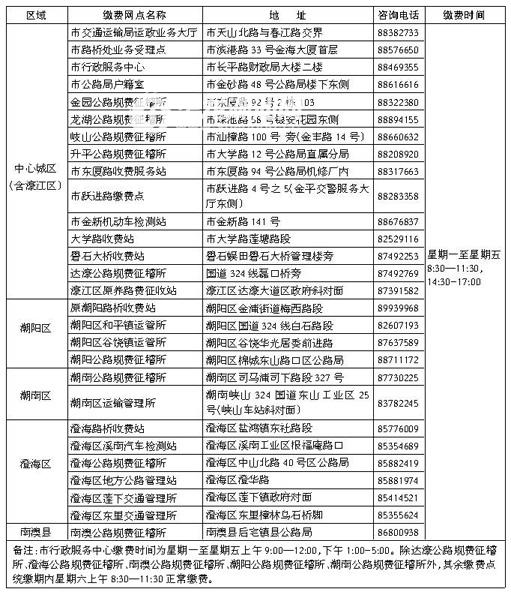
汕头市路桥收费管理处发布敬告,根据《广东省交通运输厅 广东省发展改革委关于汕头市继续试行车辆通行费年票制有关问题的复函》精神,为做好2015年度年票通行费征收工作,现将有关事项敬告如下: 一、2015年度年票通行费统缴期为2015年1月5日至3月31日,全市共设28个缴费点,分布在中心城区(含濠江区)、潮阳区、潮南区、澄海区、南澳县,车主可就近办理缴费手续。缴费时间为星期一至五上午8:30—11:30、下午14:30-17:00,为方便车主缴费,统缴期内部分缴费点星期六上午正常上班(其中市行政服务中心缴费点按照中心统一服务时间)。逾期缴费的从欠费之日起按日加收应缴费额2‰的滞纳金。缴费地点及时间详见下表:
